MINI - FREZARKA
LPT + KROK + ATMEL
W zasadzie miała to być wyrzynarka do styropianu, ale ze względu na to że takie urządzenie musi mieć swoje gabaryty - dla treningu powstało to cudo. J
WYGLĄD
OPIS ELEKTRONIKI
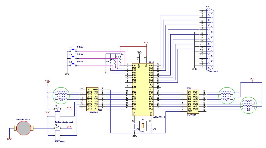
Sercem układu jest procesor AT90C8515 - wiem ze nie jest najtańszy ale taki po prostu miałem.... a wystarczyła by pewnie zwykła 51 /ale ta trzeba było by kupić/. Jako układy sterujące silnikami użyłem dwa układy ULN2804 oraz jeden TD62783 ponieważ jeden ze silników jest bipolarny /silniki z bardzo starych modeli stacji dyskietek 5 3/4 cala - duże silniki - rozdzielczość 200 kroków na obrót/. Jako głowice frezującą użyłem silnik prądu stałego.Jak widać - elektronika zamontowana testowo na płytce uniwersalnej.
SCHEMAT

W przypadku zastosowania bipolarnego silnika - układ jak niżej / Uwaga zamiast ULN 2004 ma byc 2804 oraz nóżki układów nie kończą sie na 14 pinie tylko na 18 /

STEROWANIE
Sterowanie odbywa się poprzez LPT
1. Wybór silnika
LPT = 0 - żaden, LPT = 1 - silnik pierwszy / w moim przypadku napęd góra-dół/ LPT = 2 - silnik 2 / dolny wózek/ LPT = 3 - silnik 3 /górny wózek/
2. Krok
Krok odbywa sie poprzez łączenie numeru silnika oraz kierunku - za kierunek odpowiadają piny D2 i D3 /Dec - 4 i 8 /
Przykład silnika pierwszego - LPT = 1 /czas około 10 ms/ nastepnie krok w lewo LPT = 5, LPT = 1 następnie krok w prawo LPT = 9
1. Stany pozostałe
LPT = 16 - /około 10 ms/ po uruchomieniu układu podanie powoduje załączenie zasilania silników /przekaznik/ - ponowne podanie powoduje wyłączenie
LPT = 32 - po uruchomieniu układu podanie powoduje załączenie zasilania silnika freza - ponowne powoduje wyłączenie
To na razie tyle - wyłączniki krańcowe jeszcze nie oprogramowane.
PRAKTYKA
Po zbudowaniu i przetestowaniu można stwierdzić że jest to w miarę sympatyczne urządzenie - ale wnioski
Konstrukcja mechaniczna Okazała się zbyt sprężysta - co ogranicza zastosowanie do materiałów miękkich - np. tworzywa sztuczne, lecz na razie pozostaje gromadzenie materiałów na nowy model.
Sterowanie - Program na razie nie potrafi wiele - docelowo ma pracować w pełnym 3D, ale to dopiero jak powstanie nowa konstrukcja mechaniczna J
W pliku do sciągniecia znajduje sie pdf atmela, ULN2804, TD62783 - wsad do atmela oraz program /niestety na razie bez opisu/
ŚCIĄGNIJ PRZYKŁAD
PEPI KOSZALIN 19.02.2005
|