Inteligentne /automatyczne/ mieszkanie

 

Przenośny sterowany przedłużacz - 230V

Jest to malutka cegiełka, która ma już pełne wartości użytkowe, a dodatkowo dostarczy niezbędnych informacji praktycznych i testowych.

 

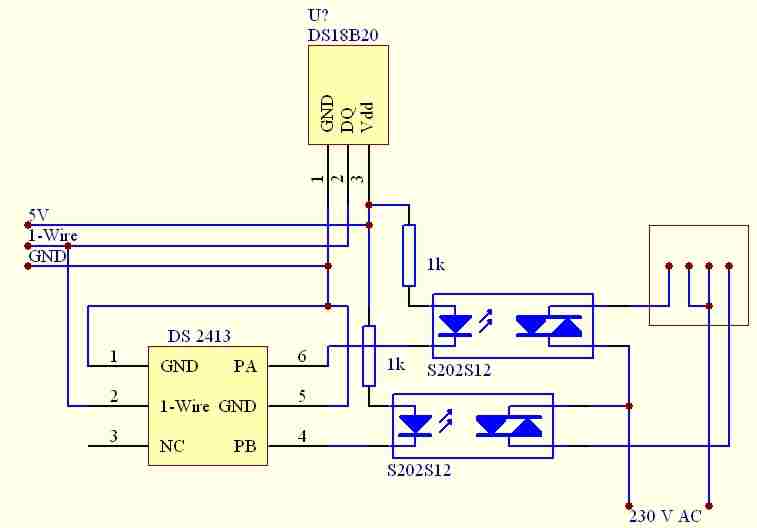
Do budowy wymienionego urządzenia będziemy potrzebować, dowolny przedłużacz sieciowy / optymalny z osobnym włącznikiem/, dwa optotriaki, dwa rezystory, gniazdko RJ45, oraz układy DS18B20 i DS2413. Całość łączymy zgodnie z przedstawionym poniżej schematem, oraz fotkami poglądowymi.

 

- Optotriaki zdecydowanie z detekcją zera - unikniemy częstych szoków udarowych na załączanych urządzeniach, ja zastosowałem S202S12.

 

- Termometr DS18B20 zastosowałem jako układ pomiarowy temperatury optotriaków zatem musi bezposrednio stykać się z obudowami elementów, / przyszłościowo jako dodatkowe zabezpieczenie przeciwpożarowe/ a na chwilę obecną pozwala zbadać jakiego rodzaju obciążenie przeniesie S202S12 bez jakiegokolwiek układu odprowadzającego ciepło w zamkniętej obudowie.

 

 

- Powyżej widok zamontowanego układu w przedłużaczu - polecany z włącznikiem bo jest gdzie zamontować gniazdko RJ45 i jest znacznie więcej miejsca na układ.

 

Program

 

1) Układ podłączamy do komputera poprzez układ z pierwszego artykułu.

 

2) Program nie zawiera obsługi błędów, zatem należy stosować zawarte instrukcje w opisie.

 

Uwaga!!! Urządzenie podłączone do niebezpiecznego napiecia 230V

 

1) Plik należy rozpakować na dysk C, powinien powstać katalog gniazdko

 

2) Wcześniej odczytujemy ID naszych układów DS i uruchamiamy program gniazdko.

 

 

1. Koniecznie zaznaczamy w pierwszej kolejności port COM do którego mamy podłączony układ, program jak widać obsługuje od pierwszego do trzeciego.

 

2. Wpisujemy ID naszych układów DS w pola przewidziane w programie, i klikamy na przycisk "Zarejestruj", o ile wszystko odbyło się poprawnie powinniśmy zobaczyć końcówkę numeru DS2413 w okienku poniżej pola PIN1 - ON.

 

3. Możemy odznaczyć PIN1-ON co oznacza włączenie tego pinu po uruchomieniu programu. /pierwszy S202S12 podaje napięcie 230V/

 

4. Możemy zaprogramować zegar na PIN2. Każda godzina jest podzielona na kwadranse, czerwony załączony - czarny wyłączony. Załączamy i wyłączamy klikając LPM na kwadraciku symbolizującym określony kwadrans. Np. pole 0 - 1 /pierwsze/ to godzina od 0.00 do 1.00 w nocy i zapalone mamy 1 i 3 pole. Oznacza to że urządzenie będzie załączone od 0.00 do 0.15 i 0.30 do 0.45. Po zaprogramowani klikamy przycisk "ZAPIS" i pojawia nam się

 

 

Tu raczej wszystko oczywiste - dodatkowo klawisz "AUTO" wyłącza zegar na pinie2. Uwaga - należy pamietać aby temperatura S202S12 nie przekroczyła 80 stopni / Katalogowo 88/

 

Dodatkowe uwagi - w pliku czytajto.txt w paczce zipJ

ŚCIĄGNIJ PRZYKŁAD

PEPI KOSZALIN 28.08.2007